欢迎来到深圳日启亚机电有限公司官网!
-语言选择-
切换中文版
切换英文版
切换日文版
网站首页
产品中心
技术中心
服务与支持
资讯中心
关于我们
联系我们
企业动态
行业资讯
技术中心
地址:深圳市龙华新区大浪北路康发工业园
邮编:518109
公交站台:康发工业科技园,途径公交为M214,M340,380B,B646
·
您现在的位置:
主页
>
资讯中心
>
企业动态
>
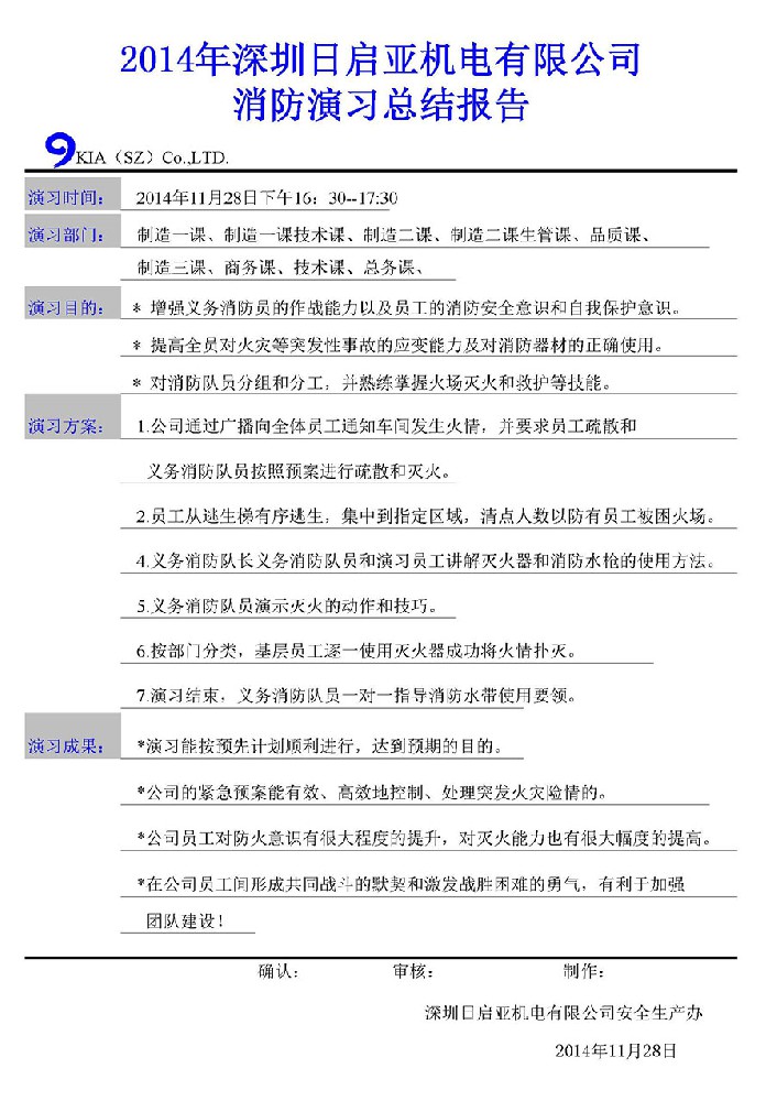
公司隆重举行《2014年消防演习》
编辑:深圳日启亚机电有限公司 发布时间 :2021-01-02 01:17:48
上一篇:
2021日启亚机电有限公司招聘启事
下一篇:
公司员工宿舍实现免费WiFi全覆盖
相关产品:
加工中心技术员的招聘···
招聘技工和学徒
招聘新增岗位
2021日启亚机电有···
【经验】铝型材加工的···
手机网站二维码
产品中心
技术中心
服务与支持
资讯中心
关于我们
联系我们
企业邮箱
版权所有:深圳日启亚机电有限公司 技术支持:
西企网
备案号:
粤ICP备2021072902号
汽车配件生产厂家,生产商,批发工厂,加工价格
地址:广东省深圳市龙华新区大浪北路康发工业园 邮编:518109